Prediction of systemic free and total valproic acid by off-line analysis of exhaled breath in epileptic children and adolescents
Mo Awchi, Kapil Dev Singh, Patricia E Dill, Urs Frey, Alexandre N Datta, and Pablo Sinues.
Abstract
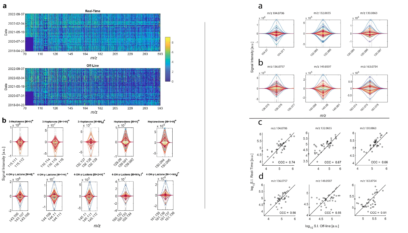
Therapeutic drug monitoring (TDM) of medications with a narrow therapeutic window is a common clinical practice to minimize toxic effects and maximize clinical outcomes. Routine analyses rely on the quantification of systemic blood concentrations of drugs. Alternative matrices such as exhaled breath are appealing because of their inherent non-invasive nature. This is especially the case for pediatric patients. We have recently showcased the possibility of predicting systemic concentrations of valproic acid (VPA), an anti-seizure medication by real-time breath analysis in two real clinical settings. This approach, however, comes with the limitation of the patients having to physically exhale into the mass spectrometer. This restricts the possibility of sampling from patients not capable or available to exhale into the mass spectrometer located on the hospital premises. In this work, we developed an alternative method to overcome this limitation by collecting the breath samples in customized bags and subsequently analyzing them by secondary electrospray ionization coupled to high-resolution mass spectrometry (SESI-HRMS). A total of n = 40 patients (mean Å} SD, 11.5 Å} 3.5 y.o.) diagnosed with epilepsy and taking VPA were included in this study. The patients underwent three measurements: (i) serum concentrations of total and free VPA, (ii) real-time breath analysis and (iii) off-line analysis of exhaled breath collected in bags. The agreement between the real-time and the off-line breath analysis methods was evaluated using Lin’s concordance correlation coefficient (CCC). CCC was computed for ten mass spectral predictors of VPA concentrations. Lin’s CCC was >0.6 for all VPA-associated features, except for two low-signal intensity isotopic peaks. Finally, free and total serum VPA concentrations were predicted by cross validating the off-line data set. Support vector machine algorithms provided the most accurate predictions with a root mean square error of cross validation of 29.0 Å} 7.4 mg l−1 and 3.9 Å} 1.4 mg l−1 for total and free VPA (mean Å} SD), respectively. As a secondary analysis, we explored whether exhaled metabolites previously associated with side-effects and response to medication could be rendered by the off-line analysis method. We found that five features associated with side effects showed a CCC > 0.6, whereas none of the drug response-associated peaks reached this cut-off. We conclude that the clinically relevant free fraction of VPA can be predicted by this combination of off-line breath collection with rapid SESI-HRMS analysis. This opens new possibilities for breath based TDM in clinical settings.

